Logo avant Logo arrière

Femmy Priscillya Antolinez

Promotion : Freya | femmy.lumbantobing@etu.unige.ch

ERGO I Cahier des charges : Urban Sketching

ERGO I (ERGO2526) - P3


Author : Femmy Priscillya Antolinez et Stéphane Nymeck

Publication date : 23 January 2026


Note de publication : cette version est une version web du cahier des charges. Pour des raisons éthiques, tous les prénoms utilisés dans ce document sont des prénoms d’emprunt afin de garantir l’anonymat des personnes interrogées.

1.0. Links

2.0. Objectives

L’objectif du projet est de concevoir un site web pour une communauté d’urban sketching à Genève, afin de faciliter la découverte du mouvement, l’organisation des sorties (sketchwalks) et la participation. Notre commanditaire souhaite renforcer et structurer la communauté genevoise d’Urban Sketchers en proposant un espace centralisé en ligne, permettant aux personnes intéressées de découvrir l’association, d’en comprendre le fonctionnement et d’être informées des événements à venir. Actuellement, USK Geneva organise une sortie mensuelle (le samedi à 11h). Toutefois, de nombreux membres expriment le souhait de se retrouver en dehors de ce créneau, notamment en raison de contraintes professionnelles. Lara met ainsi en évidence un besoin encore non couvert : offrir aux membres un moyen de se connecter entre eux et de proposer des rencontres alternatives, en complément de l’événement principal.

Le site doit notamment :

  • Assurer la visibilité et l’accessibilité d’USK Geneva, en valorisant l’association comme un groupe de dessin ouvert à toutes et tous, indépendamment du niveau, conformément à l’enjeu exprimé par la commanditaire .
  • Faciliter la participation et favoriser les rencontres autour d’une passion commune, en répondant à la difficulté exprimée par certains membres à « trouver des choses à faire avec les gens »
  • Soutenir l’organisation et la diffusion des événements, en permettant la publication, la consultation et le partage de rencontres proposées par les membres et bénévoles, en complément de la sortie mensuelle
  • Encourager l’inclusion et l’accueil des nouveaux participants, en réduisant les freins liés au niveau perçu, en accompagnant les premiers pas dans l’activité et en renforçant le sentiment d’appartenance à la communauté, dans une logique inclusive portée par l’idée que « n’importe qui peut dessiner ».

Le contexte genevois implique un public international. Le site est conçu pour pouvoir accueillir un fonctionnement bilingue FR/EN (dans le cadre du cours, la version publiée est rédigée en français).

3.0. Methodology

La démarche adoptée suit une approche centrée utilisateur, inspirée des méthodes d’ergonomie et de design UX vues dans le cadre du cours ERGO I. Elle s’articule en six étapes :

  • Analyse de la demande (entretien avec la commanditaire, clarification des objectifs, périmètre).
  • Analyse de l’activité (entretiens semi-directifs avec des utilisatrices, technique des incidents critiques).
  • Modélisation (Persona fictif et synthèse des étapes clés et besoins sous forme Carte d'Expérience).
  • Structuration des contenus (tri de cartes ouvert, analyse quantitative et qualitative, architecture de l’information).
  • Analyse de la concurrence (benchmark de sites comparables, bonnes pratiques / limites).
  • Recommandations UI/UX (navigation, hiérarchie, mise en avant, distinction stable/événementiel, communauté).

4.0. Findings

Cette section présente une synthèse visuelle des résultats. Les éléments détaillés (verbatims, annexes, données brutes) ne sont pas publiés.


4.1. Persona

Persona fictif construit à partir des entretiens, afin de représenter le public cible et guider les choix de conception.

Carte persona anonymisée
Carte persona anonymisée (synthèse des besoins, motivations et freins).

4.2. Carte d’expérience

Carte d’expérience résumant les étapes clés avant, pendant et après une sortie, ainsi que les besoins et points de friction associés.

Carte d’expérience anonymisée
Carte d’expérience anonymisée (parcours utilisateur et moments clés).

4.3. Tri de cartes : résultats (ProvenByUsers)

Les données du tri de cartes ont été analysées avec le logiciel ProvenByUsers . Les résultats sont présentés ci-dessous sous forme de matrice de similarité et de dendrogramme.


4.3.1. Matrice de similarité

Matrice de similarité (ProvenByUsers)
Matrice de similarité issue de l’analyse du tri de cartes (ProvenByUsers).

4.3.2. Dendrogramme

Dendrogramme (ProvenByUsers)
Dendrogramme mettant en évidence les regroupements de cartes (ProvenByUsers).

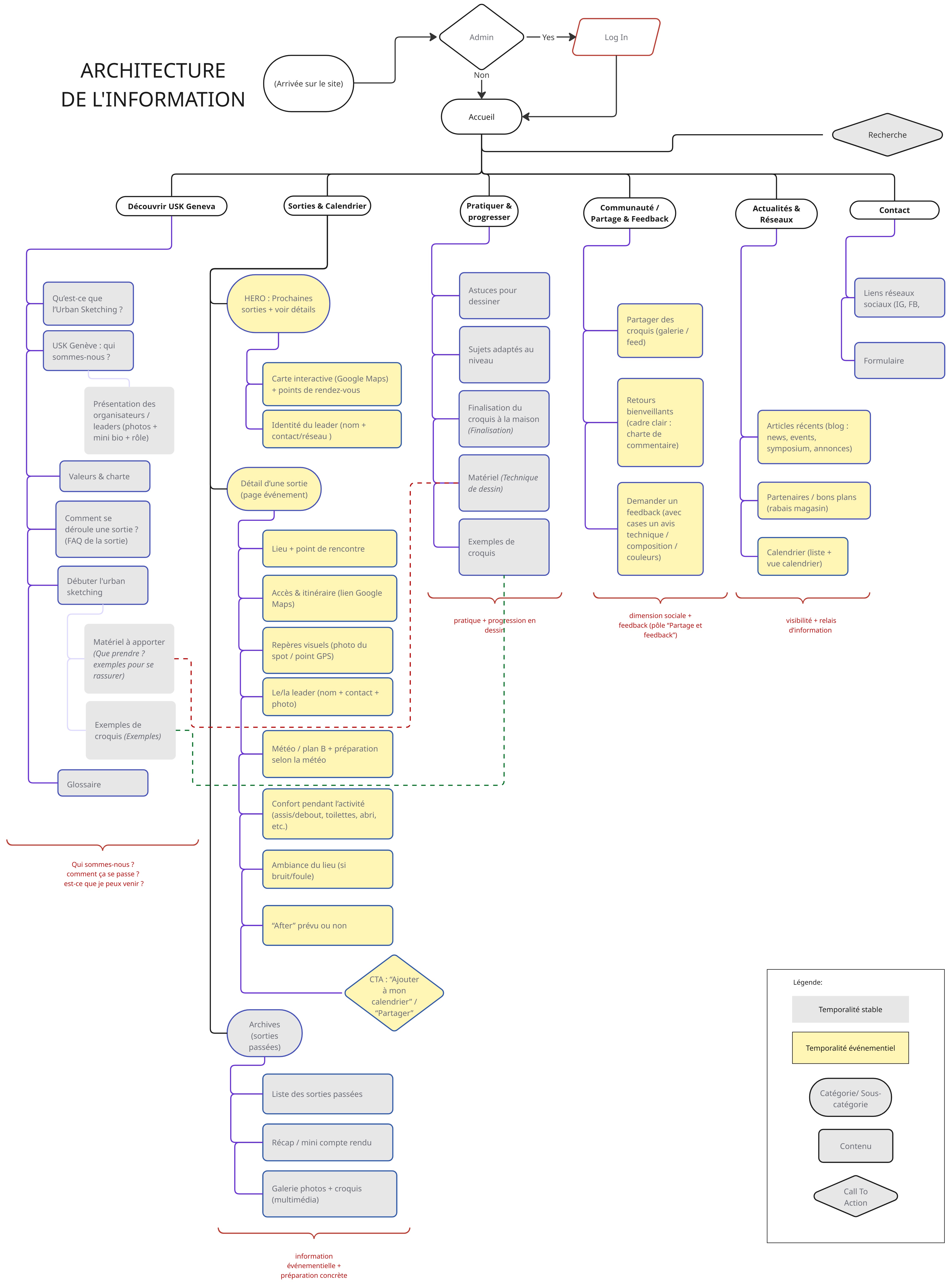
4.5. Architecture de l’information proposé

Schéma de l’architecture de l’information pour Urban Sketchers Geneva.

Schéma de l’architecture de l’information
Architecture de l’information pour le site d’Urban Sketchers Geneva.

5.0. Recommendations de design UI/UX

  • Accueil
    Dès l'arrivée sur le site, l’utilisateur accède à une page d’accueil centrale, qui constitue le point d’entrée vers les grandes rubriques : Découvrir USK Geneva, Sorties & Calendrier, Pratiquer et progresser, Communauté & Partage, Actualités & Réseaux, Contact.
  • Une barre de navigation principale
    Une barre de navigation horizontale permet une vision d’ensemble immédiate et limite la profondeur de navigation pour accéder à ces rubriques. Un accès administrateur (log in) est prévu et séparé du parcours utilisateurs afin de ne pas perturber la navigation principale.
  • Mise en avant de l’information clé via un Hero.
    Les informations les plus critiques pour les utilisateurs, en particulier les prochaines sorties, sont mises en avant dès l’arrivée sur le site à travers un Hero (bandeau d’accroche) qui joue un rôle de point d’ancrage visuel et informationnel, en particulier pour les visiteurs occasionnels.
  • Structuration de la rubrique Sortie & Calendrier
    Chaque sortie (sketchwalk) dispose d’une page événement dédiée qui regroupe de manière cohérente l’ensemble des informations nécessaires à la participation, telles que le lieu et le point de rencontre, l’accès et l’itinéraire via un lien Google Maps, des repères visuels avec une photo du spot, la météo et un plan B (le plan après), des informations de confort et d’ambiance comme l’affluence ou le bruit, l’identité du ou de la leader, ainsi qu’un appel à l’action, par exemple pour ajouter la sortie à son calendrier ou la partager. L’information sur le ou la leader a été intégrée à partir de l’analyse de la concurrence, qui montre que les sites comparables mettent en avant l’identité de la personne référente encadrant la sortie.
  • Utilisation du fil d’Ariane pour le repérage.
    Afin de faciliter l’orientation dans la hiérarchie du site, un fil d’Ariane sera intégré dans les pages de second niveau, par exemple les pages de sorties et les contenus pédagogiques.
  • Distinction entre temporalité stable et temporalité événementielle La distinction entre contenus stables et contenus événementiels sera rendue visible grâce à l'utilisation des composants UI différents. Sans cette différenciation, l’utilisateur risque de ne pas savoir si un contenu est durable, valable uniquement cette semaine, ou déjà périmé.
  • Accompagnement de la pratique et de la progression
    Cette rubrique propose des contenus pédagogiques structurés à la fois par thématique et selon une logique de progression. Elle sera également reliée aux sorties, en offrant des ressources ciblées sur des situations fréquemment rencontrées lors des sketchwalks. Par exemple, dessiner un bâtiment et travailler la perspective, explorer la couleur en fonction des saisons et de l'ambiance du moment, etc.
  • Dimension communautaire et participative
    Cette section soutient l’apprentissage par les pairs et renforce le sentiment d’appartenance à la communauté. Les participants peuvent partager leurs croquis via une galerie ou un fil, et demander, s’ils souhaitent, un feedback ciblé sur la technique, la composition, les couleurs, etc. Les retours bienveillants seront encadrés par une charte de commentaire et, si nécessaire, par une validation préalable de la part d’un des administrateurs.

6.0. Bibliography

  • Bisseret, A., Sebillotte, S., & Falzon, P. (1999). La technique des incidents critiques. In Techniques pratiques pour l’étude des activités expertes (pp. 123–132). Octarès.
  • Lallemand, C., & Gronier, G. (2016). Méthodes de design UX : 30 méthodes fondamentales pour concevoir et évaluer les systèmes interactifs. Eyrolles.
  • TECFA, Université de Genève. (2005, 16 août). L’analyse concurrentielle en ergonomie [PDF]. https://tecfa.unige.ch/tecfa/teaching/Ergo/textes/Periode1/AnalyseConcurentielle.pdf